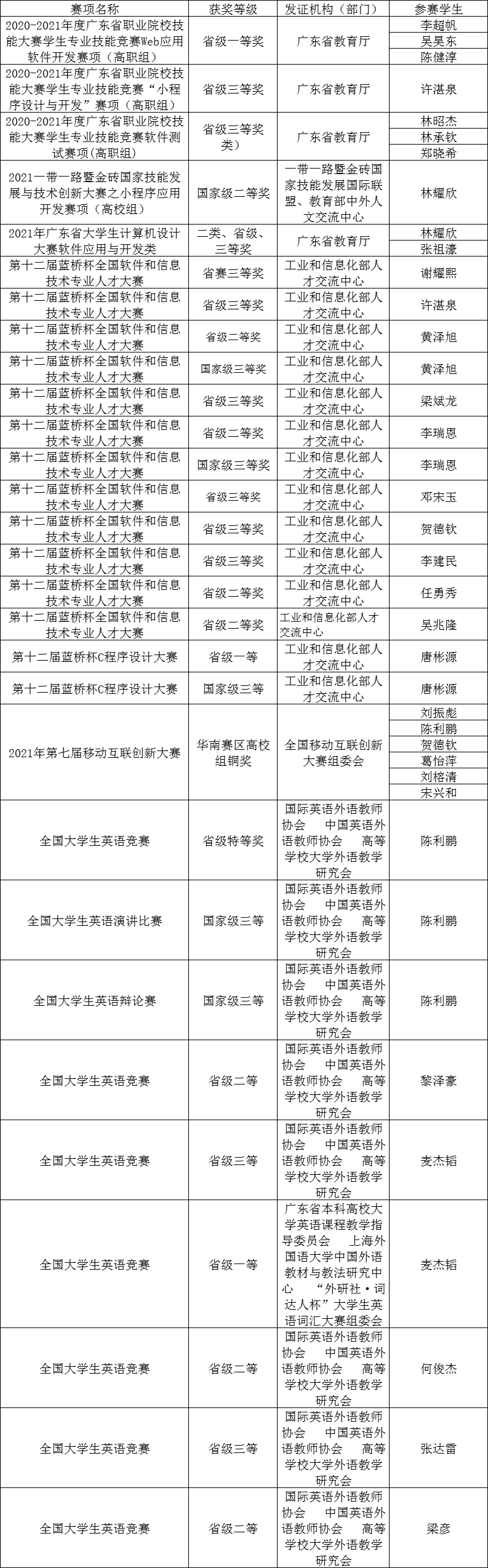
在各级各类创新创业竞赛、全国和省高职院校技能大赛、影响力较大的国际国内重要竞赛中,软件技术专业历届学生荣获全国职业院校技能大赛(高职组)国赛二等奖1个;广东省高等职业院校技能大赛一等奖3项,二等奖20余项,三等奖30余项。蓝桥杯全国软件和信息技术专业人才大赛国赛获奖10余项,省赛获奖50余项;“一带一路”暨金砖国家技能发展与技术创新大赛国赛,广东省大学生计算机设计大赛、“挑战杯”广东大学生课外学术科技作品竞赛、互联网+创新创业大赛等多个奖项。软件技术专业毕业生,获取软考证书等国家、国际职业资格证书的学生达到较高比例,学生的职业技能证书获取率达到100%。
2021年度学生主要获奖情况列表
